一、概述
「振盪」(Oscillation),這個詞其實就是指「往復運動」的意思。在電子學領域,電壓、電流的來回波動,如我們熟悉的正弦波就是一種振盪。
由電容、電感構建的LC迴路就能產生振盪。如下圖,當開關由A切換至B,充滿電的電容給電感充電,緊接着電感再給電容充電,如此往復。由於電路中不可避免的電阻會將電能消耗爲熱能,所以振盪波形隨之衰減,直至消失。
爲了讓振盪波形得以維持,必須採用某種機制,給LC迴路源源不斷補充能量,以抵抗電阻上的損耗,由此引出「振盪器模型」。
二、振盪器的「正反饋」模型
振盪器模型中有放大器、反饋網絡兩個模塊,涉及的信號有輸入信號Vin、反饋信號Vf和輸出信號Vout:
先說明一下輸入信號Vin是什麼?輸入信號其實是來自於熱噪聲(Thermal Noise),是由電子的熱擾動引起的,存在於所有電子器件和導體中。雖然熱噪聲的信號非常微弱,但在頻譜中以相同的形態分佈(類似白噪聲)。
也就是說,熱噪聲的頻率成分非常豐富,這點很重要!如果我們要讓振盪器工作在某個頻率,只要不斷地強化該頻率上的成分,使其在熱噪聲中脫穎而出,這個過程就是「正反饋」。
正反饋的核心在於圖2的「反饋網絡」(Feedback),反饋網絡首先是一個濾波器,它只選出感興趣的頻率成分,即「振盪頻率」。其次,經過反饋網絡的Vf,和Vin在振盪頻率上的相位一致,兩者疊加成爲新的Vin再被送入放大器進行放大。每次反饋和放大,在振盪頻率上,新的Vin都比前一次Vin要大,由此實現正反饋。
反饋網絡可以由LC、RC、晶振等構成,對應不同的振盪器類型。特別的,對於LC振盪器模型(如下圖),它的振盪頻率就是LC迴路的諧振頻率,大小爲1/(2π*(LC)(1/2))。這部分計算我們在之前詳細講過,有需要可以回顧一下。
正反饋具體過程爲:
- Vin是熱噪聲,通過放大器後所有頻率的信號成分都被放大,得到Vout,Vout=Av*Vin,其中Av是放大器增益;
- 將Vout送入反饋網絡,篩選出針對振盪頻率的反饋信號Vf,Vf=β*Vout,其中β是反饋網絡衰減比例;
- 在振盪頻率上,Vf與Vin相位一致,兩者疊加成爲新的Vin,再次送入放大器,以此循環;
三、Barkhausen(巴克豪森)準則
Barkhausen提出過一個振盪器準則,被認爲是振盪器的必要不充分條件,奈奎斯特還對此修改過。此外,它使用的振動器模型稍有不同,所以在此不贅述公式,只簡單介紹一下核心思想。
Barkhausen準則反映的是,振盪波形可能會衰減(由於增益不足或相位不一致),或遞增(由於增益過高,但不會超過Vcc),只有當設計合理時,纔會有穩定的波形:
實際上,我們可以把振盪器的工作過程分成兩個階段:
- 在起振階段,希望增益大一些,在輸出端快速形成一定幅度的振盪波形;
- 在穩定階段,增益可以小一些,在輸出端獲得幅度恆定的振盪波形;
四、LC自激振盪器(電容和電感三點式振盪電路)
基於LC迴路的反饋網絡有兩個基本的振盪器,都是利用熱噪聲的「正反饋」自己產生振盪,稱爲「自激振盪器」。
一個是利用兩個電感(或一個電感中間抽頭)的分壓進行反饋,稱爲Hartley(哈特萊)振盪器或電感三點式振盪器:
另一個是利用兩個電容的分壓進行反饋,稱爲Colpitts(考畢茲)振盪器或電容三點式振盪器:
相位上,輸入信號/反饋信號同是Z->Y兩端,輸出信號是X->Y兩端,兩者相位反向。但由於三極管是集電極輸出,輸入信號經過放大後與輸出信號相位一致。
增益上,起振時,三極管的增益是大的。隨着振盪幅度增大,R4上電壓上升(由RC濾波),使三極管B-E兩端電壓降低,這會降低三極管增益,以此實現增益自動調整,維持穩定的振盪幅度。
振盪頻率,計算簡單,即爲LC迴路構成的諧振頻率。
振盪幅度,計算複雜,可以通過仿真軟件來計算結果。
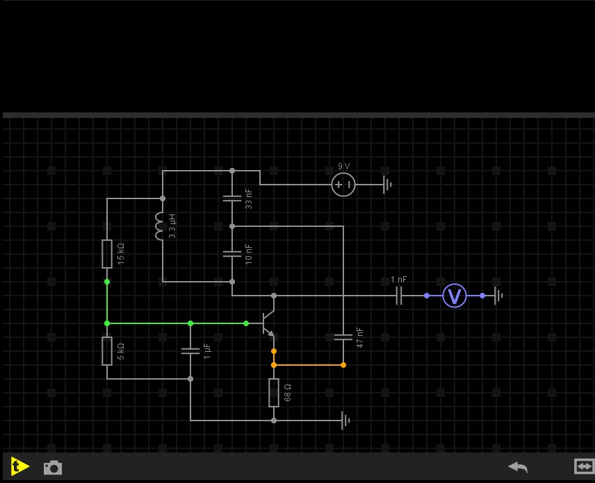
最後附上一個Colpitts(考畢茲)振盪器或電容三點式振盪器的仿真電路,可以看到起振過程:
五、總結
今天學習了LC振盪器,它利用了正反饋機制,實現了自激式振盪。
(全文完)
我在知乎開設了專欄「瘋狂的運放」,爲創客們打造的有趣、有用的硬件和電路專欄,如果你覺得有收穫,歡迎點贊和收藏,這是我最大的動力:
也可以關注我的微信公衆號「CrazyOPA」,及時收到最新的文章推送:
