幫趣
幫趣
第四次工業革命
2018-10-19 15:05:56.0
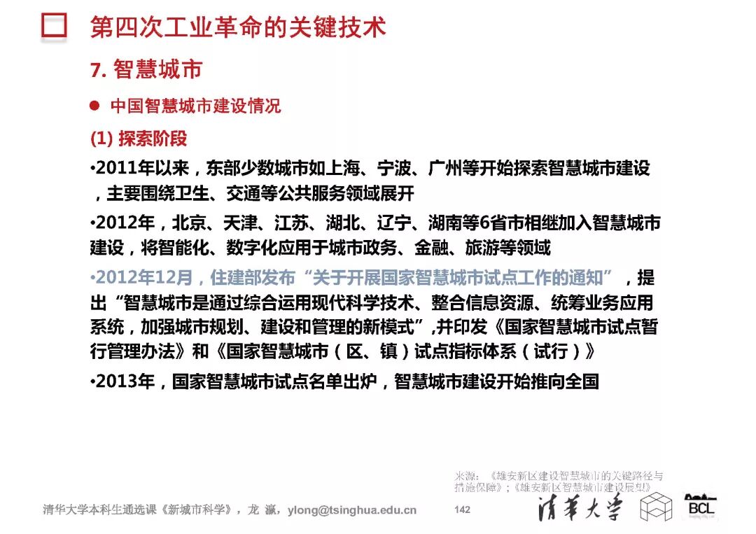
本期推送《第四次工業革命》,內容包括:第四次工業革命及第四次工業革命的關鍵技術(
人工智能
、
大數據
與
雲計算
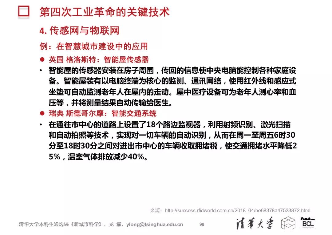
、移動互聯網、傳感網與
物聯網
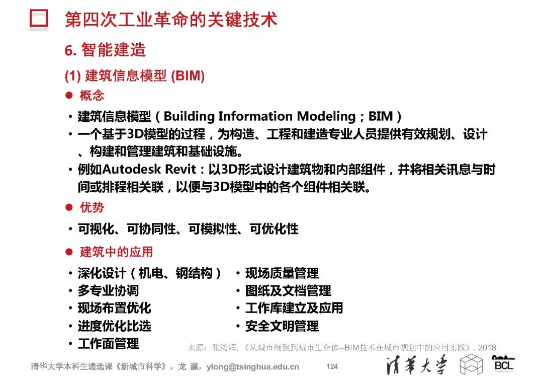
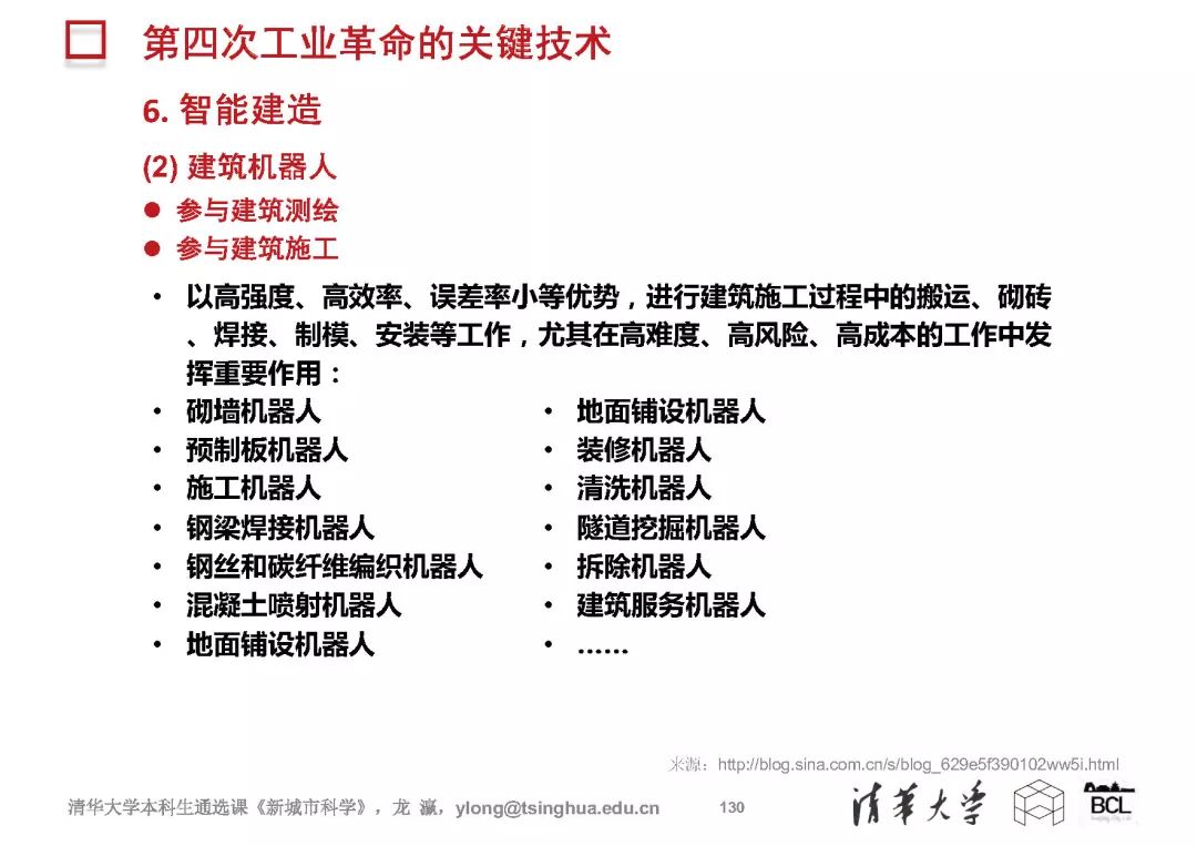
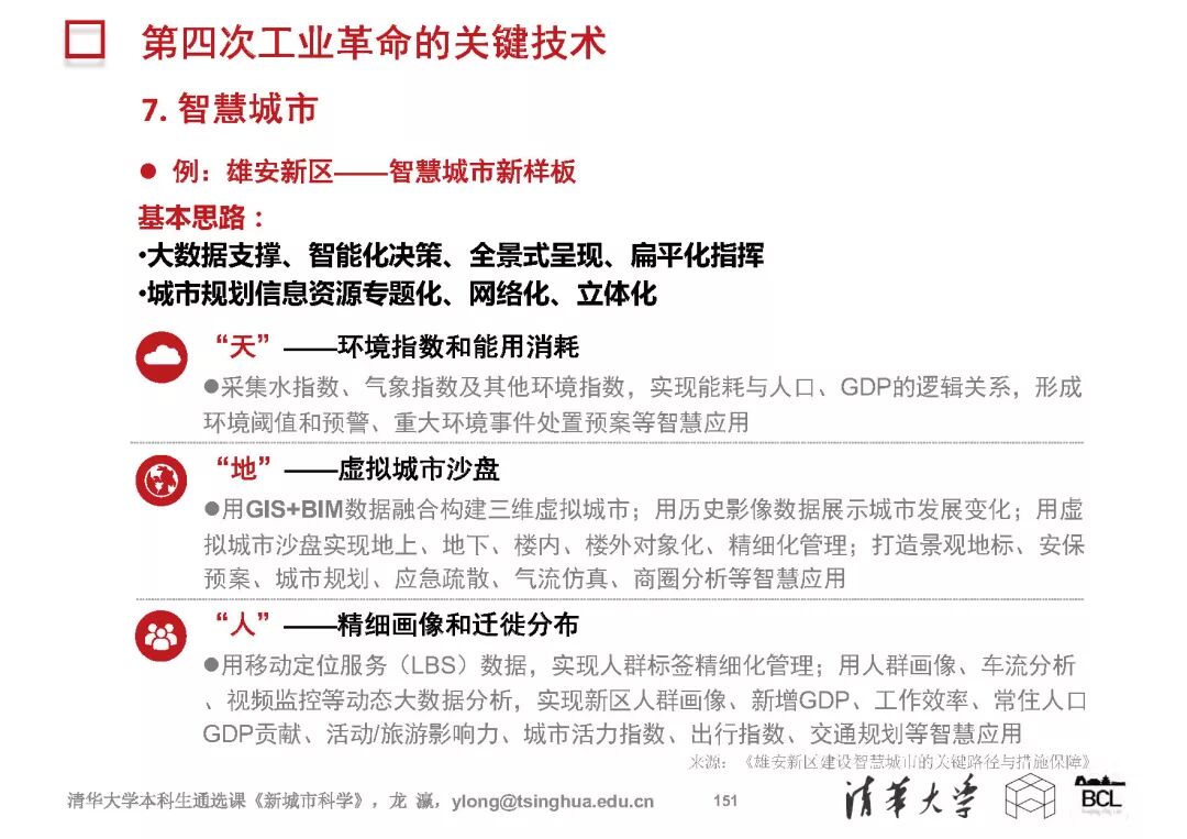
、混合實境、智能建造及智慧城市)。
課件分享
文章來源:
機器之心
COPYRIGHT ©2020, BANGQU.COM |
Coupons